伟德国际(bv1946·源于英国)官方网站-Officials Website
网站首页
关于我们
企业形象
公司产业
信息中心
社会责任
党群工作
人力资源
招标采购
网站首页
关于我们
组织结构
公司简介
发展历程
联系我们
发展战略
企业形象
伟德bv1946官网
企业故事
企业风采
公司产业
矿产资源
水电资源
资源勘查
金融业务
信息中心
公司新闻
公司公告
媒体聚焦
社会责任
科技创新
安全环保
和谐发展
党群工作
纪检监察
群团工作
公司党建
人力资源
人才理念
人才招聘信息
人才招聘流程
人才发展战略
招标采购
招标采购文件
流标或终止公告
评标结果公示
招标采购结果公示
公司产业
公司产业
招标采购文件
流标或终止公告
评标结果公示
招标采购结果公示
招标采购结果公示
您的当前位置:
首页
> 招标采购结果公示
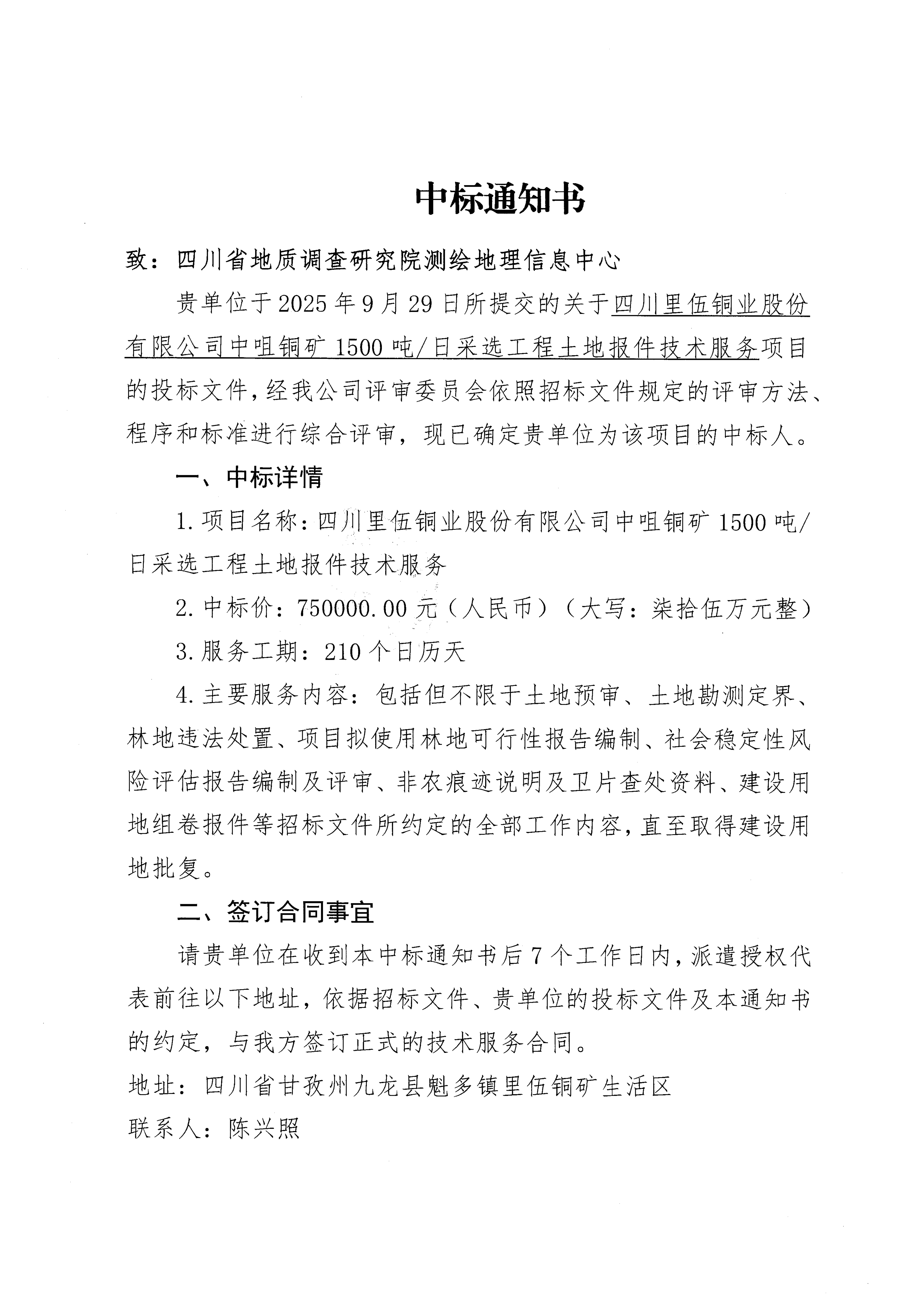
伟德国际1946官网中咀铜矿1500吨/日采选工程土地报件技术服务中标通知书
发布时间:2025-10-05 访问量:397
上一条:
伟德国际1946官网及子公司九龙县雅砻江矿业有限责任公司安全生产责任险项目中选结果公告
下一条:
里伍铜矿空区处理及高回收率采矿工程结算审核机构中选结果公示
返回列表
关于我们
组织结构
公司简介
发展历程
联系我们
发展战略
企业形象
伟德bv1946官网
企业故事
企业风采
公司产业
矿产资源
水电资源
资源勘查
金融业务
信息中心
公司新闻
公司公告
媒体聚焦
社会责任
科技创新
安全环保
和谐发展
党的建设
纪检监察
群团工作
公司党建
人力资源
人才理念
人才招聘信息
人才招聘流程
人才发展战略
招标采购
招标采购文件
流标或终止公告
评标结果公示
招标采购结果公示