伟德国际(bv1946·源于英国)官方网站-Officials Website

  • 网站首页

  • 关于我们

  • 企业形象

  • 公司产业

  • 信息中心

  • 社会责任

  • 党群工作

  • 人力资源

  • 招标采购

伟德国际1946官网伟德国际1946官网
  • 网站首页

  • 关于我们

    • 组织结构
    • 公司简介
    • 发展历程
    • 联系我们
    • 发展战略
  • 企业形象

    • 伟德bv1946官网
    • 企业故事
    • 企业风采
  • 公司产业

    • 矿产资源
    • 水电资源
    • 资源勘查
    • 金融业务
  • 信息中心

    • 公司新闻
    • 公司公告
    • 媒体聚焦
  • 社会责任

    • 科技创新
    • 安全环保
    • 和谐发展
  • 党群工作

    • 纪检监察
    • 群团工作
    • 公司党建
  • 人力资源

    • 人才理念
    • 人才招聘信息
    • 人才招聘流程
    • 人才发展战略
  • 招标采购

    • 招标采购文件
    • 流标或终止公告
    • 评标结果公示
    • 招标采购结果公示
公司产业
公司产业
  • 招标采购文件
  • 流标或终止公告
  • 评标结果公示
  • 招标采购结果公示
招标采购文件
您的当前位置:首页 > 招标采购文件
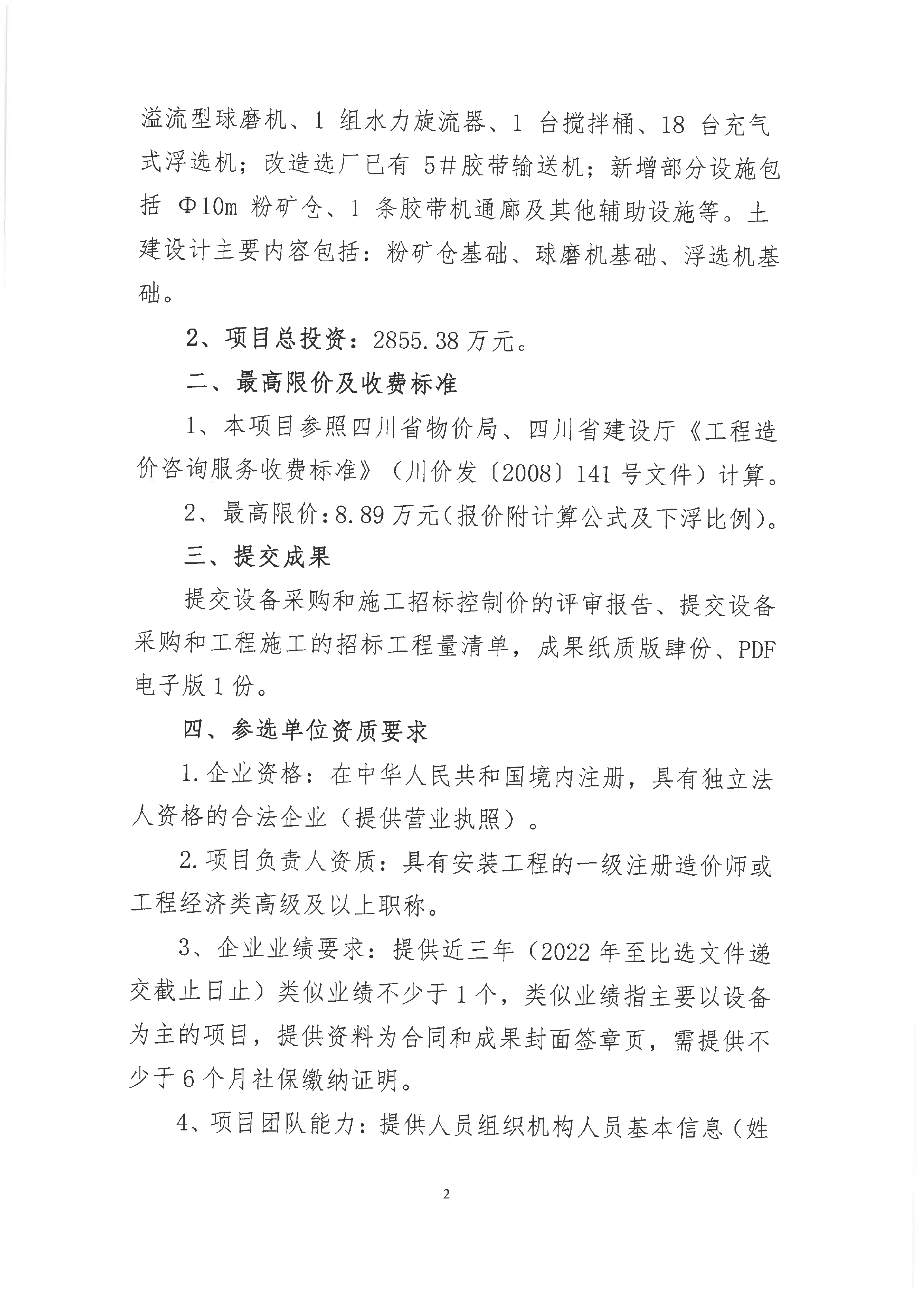
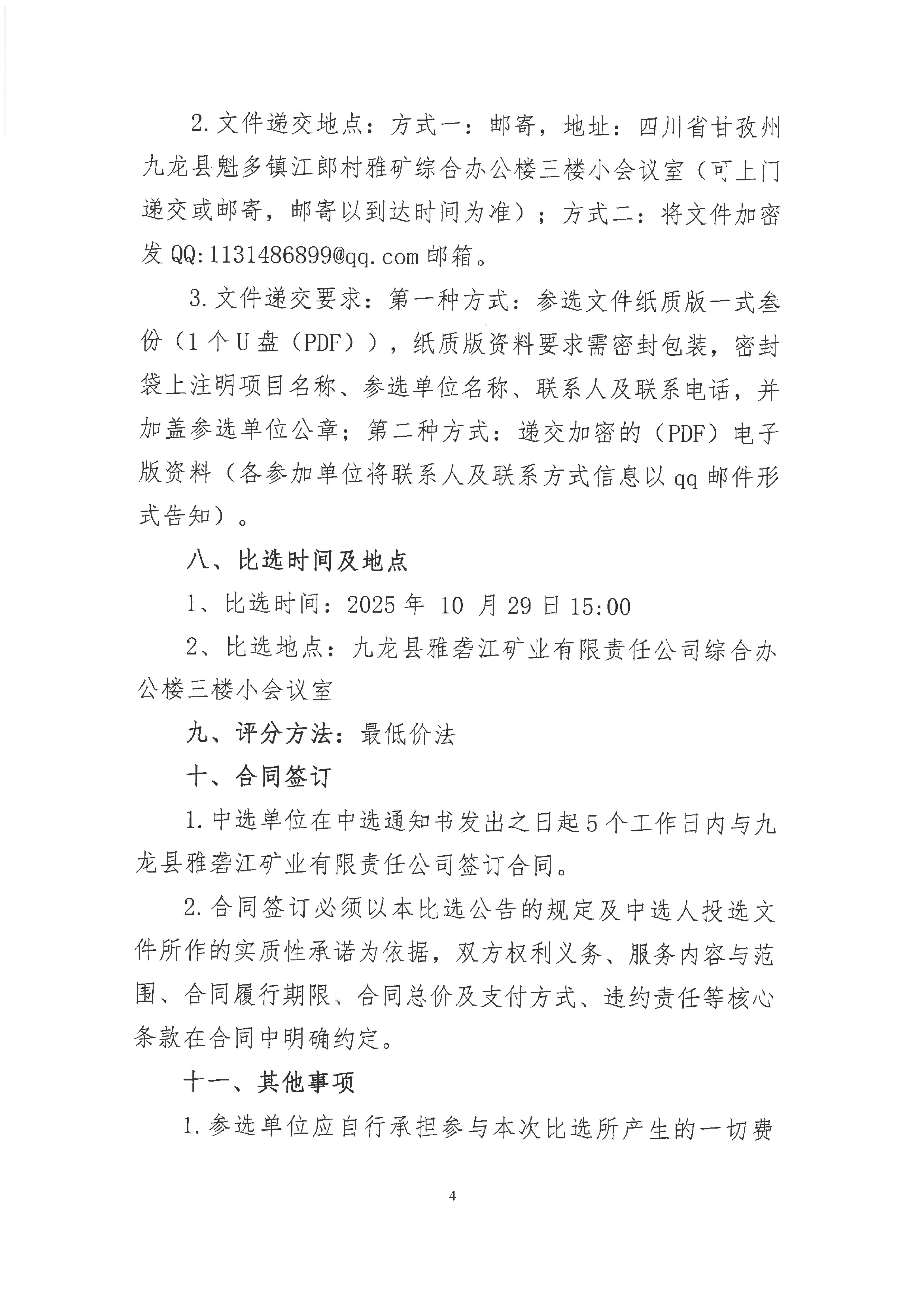
九龙县雅砻江矿业有限责任公司选矿系统能力储备及智能化升级提效项目招标控制价及工程量清单审核的造价咨询单位比选公告(第二次)
发布时间:2025-10-22    访问量:482

九龙县雅砻江矿业有限责任公司选矿系统能力储备及智能化升级提效项目招标控制价及工程量清单审核的造价咨询单位比选公告(第二次)_01.png

九龙县雅砻江矿业有限责任公司选矿系统能力储备及智能化升级提效项目招标控制价及工程量清单审核的造价咨询单位比选公告(第二次)_02.png

九龙县雅砻江矿业有限责任公司选矿系统能力储备及智能化升级提效项目招标控制价及工程量清单审核的造价咨询单位比选公告(第二次)_03.png

九龙县雅砻江矿业有限责任公司选矿系统能力储备及智能化升级提效项目招标控制价及工程量清单审核的造价咨询单位比选公告(第二次)_04.png

九龙县雅砻江矿业有限责任公司选矿系统能力储备及智能化升级提效项目招标控制价及工程量清单审核的造价咨询单位比选公告(第二次)_05.png

九龙县雅砻江矿业有限责任公司选矿系统能力储备及智能化升级提效项目招标控制价及工程量清单审核的造价咨询单位比选公告(第二次)_06.png

九龙县雅砻江矿业有限责任公司选矿系统能力储备及智能化升级提效项目招标控制价及工程量清单审核的造价咨询单位比选公告(第二次).pdf

上一条:九龙县雅砻江矿业有限责任公司选矿系统能力储备及智能化升级提效项目招标控制价及工程量清单编制的造价咨询单位比选公告(第二次)
下一条:伟德国际1946官网中咀铜矿1500t/d采选工程挖金沟新建办公生活区岩土工程详细勘察项目比选公告
返回列表  
关于我们
  • 组织结构
  • 公司简介
  • 发展历程
  • 联系我们
  • 发展战略
企业形象
  • 伟德bv1946官网
  • 企业故事
  • 企业风采
公司产业
  • 矿产资源
  • 水电资源
  • 资源勘查
  • 金融业务
信息中心
  • 公司新闻
  • 公司公告
  • 媒体聚焦
社会责任
  • 科技创新
  • 安全环保
  • 和谐发展
党的建设
  • 纪检监察
  • 群团工作
  • 公司党建
人力资源
  • 人才理念
  • 人才招聘信息
  • 人才招聘流程
  • 人才发展战略
招标采购
  • 招标采购文件
  • 流标或终止公告
  • 评标结果公示
  • 招标采购结果公示

地址:四川省康定市炉城镇向阳街 137 号    

版权所有:伟德国际1946官网       备案编号:蜀ICP备2023009531号-1