伟德国际(bv1946·源于英国)官方网站-Officials Website

  • 网站首页

  • 关于我们

  • 企业形象

  • 公司产业

  • 信息中心

  • 社会责任

  • 党群工作

  • 人力资源

  • 招标采购

伟德国际1946官网伟德国际1946官网
  • 网站首页

  • 关于我们

    • 组织结构
    • 公司简介
    • 发展历程
    • 联系我们
    • 发展战略
  • 企业形象

    • 伟德bv1946官网
    • 企业故事
    • 企业风采
  • 公司产业

    • 矿产资源
    • 水电资源
    • 资源勘查
    • 金融业务
  • 信息中心

    • 公司新闻
    • 公司公告
    • 媒体聚焦
  • 社会责任

    • 科技创新
    • 安全环保
    • 和谐发展
  • 党群工作

    • 纪检监察
    • 群团工作
    • 公司党建
  • 人力资源

    • 人才理念
    • 人才招聘信息
    • 人才招聘流程
    • 人才发展战略
  • 招标采购

    • 招标采购文件
    • 流标或终止公告
    • 评标结果公示
    • 招标采购结果公示
公司产业
公司产业
  • 招标采购文件
  • 流标或终止公告
  • 评标结果公示
  • 招标采购结果公示
招标采购文件
您的当前位置:首页 > 招标采购文件
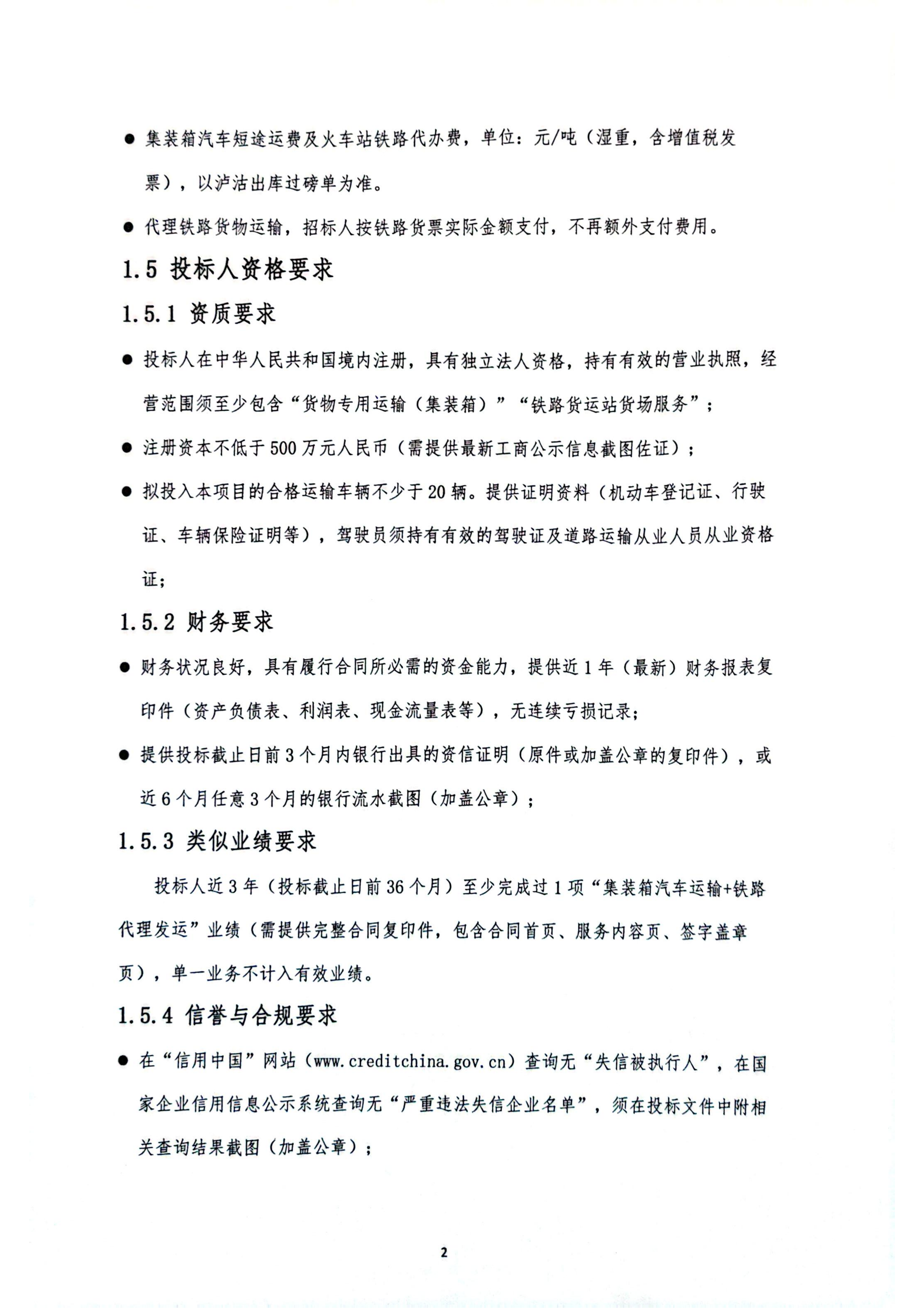
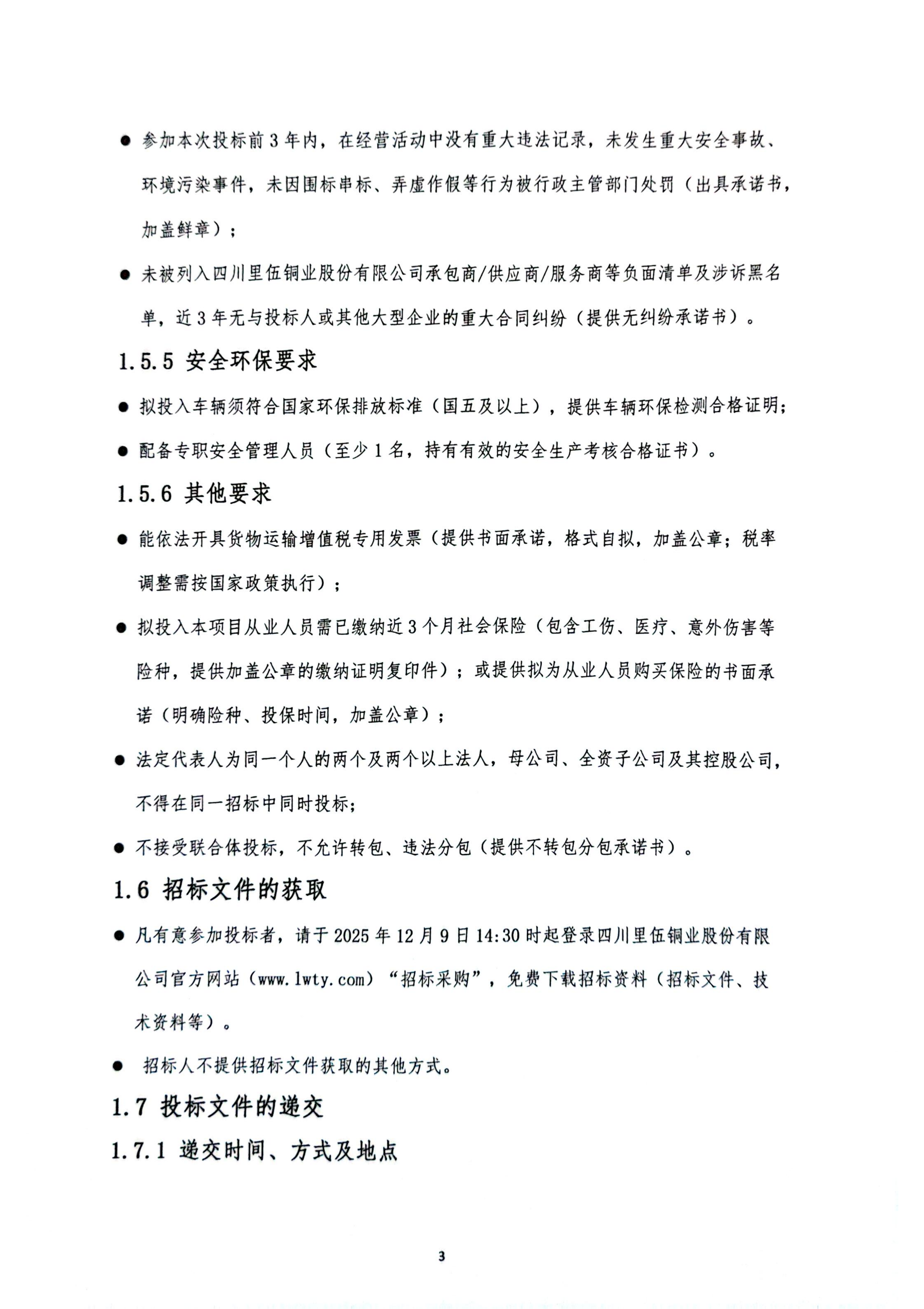
伟德国际1946官网泸沽转运站铜精矿、锌精矿集装箱运输招标公告
发布时间:2025-12-09    访问量:305

伟德国际1946官网泸沽转运站铜精矿、锌精矿集装箱运输招标公告_01.png

伟德国际1946官网泸沽转运站铜精矿、锌精矿集装箱运输招标公告_02.png

伟德国际1946官网泸沽转运站铜精矿、锌精矿集装箱运输招标公告_03.png

伟德国际1946官网泸沽转运站铜精矿、锌精矿集装箱运输招标公告_04.png

伟德国际1946官网泸沽转运站铜精矿、锌精矿集装箱运输招标公告.pdf

伟德国际1946官网泸沽转运站铜精矿、锌精矿集装箱运输招标文件005.doc

上一条:伟德国际1946官网泸沽转运站铜精矿、锌精矿装卸承包比选公告
下一条:伟德国际1946官网九龙片区2026年输电线路维护项目比选公告
返回列表  
关于我们
  • 组织结构
  • 公司简介
  • 发展历程
  • 联系我们
  • 发展战略
企业形象
  • 伟德bv1946官网
  • 企业故事
  • 企业风采
公司产业
  • 矿产资源
  • 水电资源
  • 资源勘查
  • 金融业务
信息中心
  • 公司新闻
  • 公司公告
  • 媒体聚焦
社会责任
  • 科技创新
  • 安全环保
  • 和谐发展
党的建设
  • 纪检监察
  • 群团工作
  • 公司党建
人力资源
  • 人才理念
  • 人才招聘信息
  • 人才招聘流程
  • 人才发展战略
招标采购
  • 招标采购文件
  • 流标或终止公告
  • 评标结果公示
  • 招标采购结果公示

地址:四川省康定市炉城镇向阳街 137 号    

版权所有:伟德国际1946官网       备案编号:蜀ICP备2023009531号-1